1. 功能操作文档
友米聚合
  • 系统更新日志
  • 功能操作文档
    • 后台功能说明
    • 企微代开发应用接入流程
    • 群聊消息共享(企微)使用说明文档
    • 一键转移客户
    • 转移待办功能说明
    • 企业知识库使用说明
    • 标签库功能说明
    • 企微发朋友圈操作说明
    • RPA群发消息
    • 企微满意度调查使用说明
    • 自动回复使用说明
    • 智能营销使用说明
    • 智能话术推荐功能说明
    • 批量添加好友(基于RPA)使用说明文档
    • 客户端非工作时间登录使用说明
    • 系统通知类型说明
    • 员工架构设置使用说明
    • 企客宝数据同步功能说明
    • 广告转化归因使用说明
    • CTI呼叫使用说明
    • 离线代理功能说明
    • 员工音频存档---定制版手机通话VOIP录音
    • 员工音频存档---个微/企微语音视频通话VOIP录音
    • 语音转文字自动翻译文档
    • AI托管使用说明
    • AI托管使用说明 (旧版)
    • 发语音功能使用说明
    • 凭证管理参数获取操作文档
    • 聊天管理AI分析部署及使用文档
  • 接口文档
    • 快速开始
  • 产品介绍
    • 产品介绍
  • 常见问题
  • 数据模型
    • 示例数据模型
      • Pet
      • Category
      • Tag
  1. 功能操作文档

AI托管使用说明 (旧版)

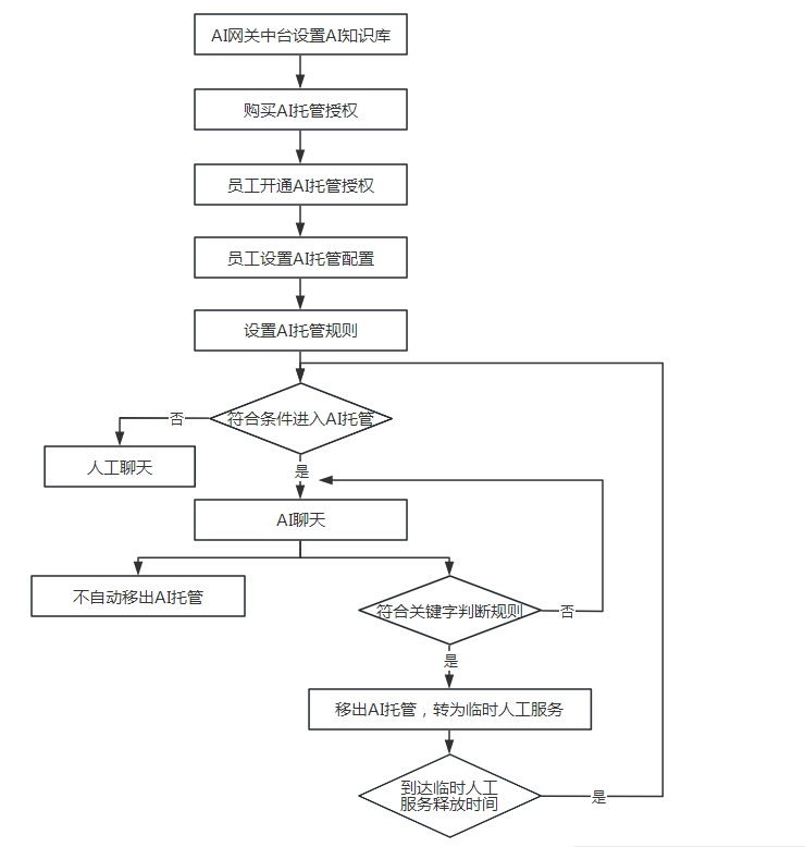
AI托管流程图
AI托管流程图.png

一、AI网关中台设置AI知识库#

AI所回答的内容都是从AI知识库中学习获取的。

1.1新建应用#

应用名称可根据企业的产品名进行命名。
新建应用.png

1.2文档形式知识库#

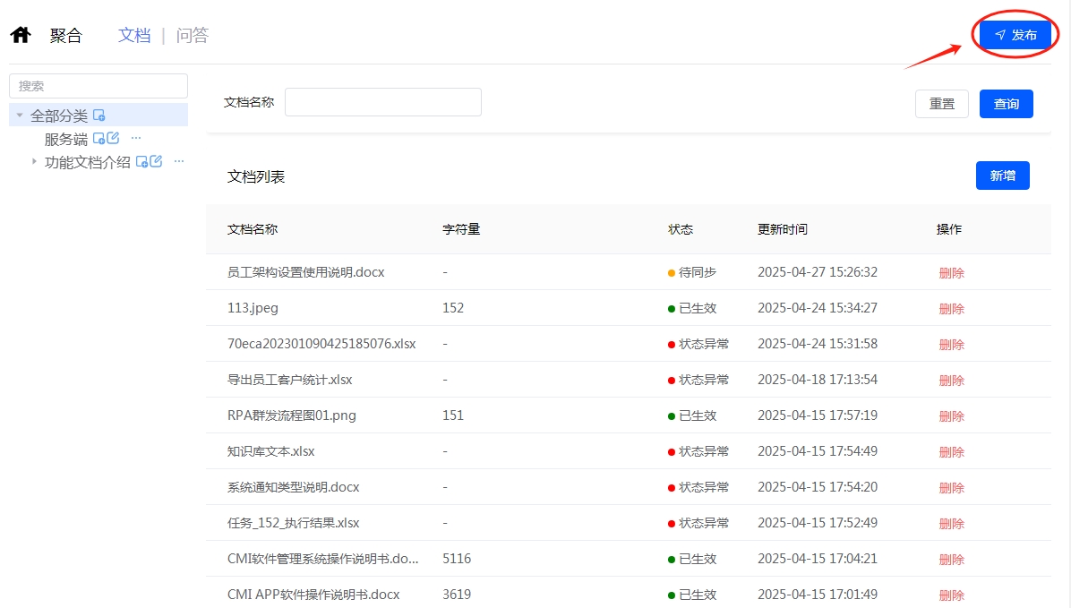
新建文档操作步骤:新增--->选择分组--->上传文档--->提交--->发布
新建文档.png
发布.png
文档状态分为待同步、状态异常、已生效。
待同步:代表文档上传了,但是没有发布,无法供AI学习
状态异常:文档属于重复上传或者文档格式不合规等原因,此类文档是无法发布的
已生效:代表文档正常发布,可供AI学习

1.3问答形式知识库#

新增问答操作步骤:新增--->填写问题、答案--->提交--->发布
新建问答.png

二、购买AI托管授权#

AI托管授权是员工使用的,工号使用AI托管功能必须开通AI托管授权。
登录友米应用中心进行购买AI授权。
购买AI授权.png
购买成功后在聚合后台--->后勤--->商家资料 页面可查看总授权数、剩余授权数
AI授权数量.png

三、员工开通AI托管授权#

员工只有开启AI托管授权才能使用AI功能,开启路径:后台--->基础设置--->员工管理--->勾选工号--->修改--->AI托管授权:是--->保存
开启AI授权.png

四、设置员工AI托管配置#

AI的工作是根据AI托管配置进行工作的,设置路径:后台--->基础设置--->员工管理--->勾选工号--->修改AI配置--->填写AI配置信息--->保存
设置AI配置.png

4.1工作时间设置#

该工号的AI是根据设置的工作时间进行工作,可根据企业的自身需求设置AI工作时间。

4.2AI人设和回复逻辑#

AI会根据AI人设和回复逻辑来进行调节回复内容的语气。

4.3默认知识库#

AI回复时的内容是从设置的知识库里获取内容。知识库列表获取的数据是AI网关中台中的应用。

4.4移出规则#

决定客户是否移出AI托管。
不自动移出:客户一直在AI托管,只可以人工在客户端操作移出AI托管
关键字判断:根据客户发送的聊天内容是否存在设定的关键字,如果存在设定的关键字,客户就会自动从AI托管中移除,进入临时人工服务状态。

五、设置AI托管规则#

根据AI托管规则的设置,判断客户是否满足规则,满足规则才会进入AI托管。
新增AI托管规则路径:基础设置--->AI托管规则--->新增--->填写内容--->保存
新增AI规则.png

5.1绑定员工#

设置属于该AI托管规则的员工,该员工管理的客户需要符合相应的AI托管规则才会进入AI托管。

5.2包含标签#

含有设置里其中一个标签的客户才会进入AI托管。

5.3排除标签#

含有设置里其中一个标签的客户不会进入AI托管。

5.4优先级#

如果一个员工有2个AI托管规则,客户同时符合2个AI托管规则,则根据AI托管规则的优先级进行归属,归属给优先级高的AI托管规则。

5.5默认知识库#

使用员工默认知识库:在员工管理里员工设置的知识库
设置完AI托管规则后一定点击更新托管缓存

六、客户进入AI托管#

客户端版本2.2.89及以上版本才有AI托管功能。AI托管的客户会显示在托管列表。
托管列表.png
在客户端也可以人为把客户设为AI托管,在消息列表鼠标右键选择AI托管
手动选择托管.png

七、移出AI托管#

移出AI托管有2种方式:(1)根据关键字判断自动移出;(2)人为手动移出

7.1根据关键字判断自动移出#

在客户的聊天消息中如果内容含有员工设置的关键字,则会自动把客户移出AI托管,进入临时人工服务。
客户从托管列表移出,会话进入消息列表。
移出托管.png

7.2人为手动移出#

人为手动移出分2种:(1)仅限人工服务;(2)临时人工服务
人为移出托管.png
仅限人工服务:会话移出AI托管后,再也不会自动触发AI托管规则,只能人工回复或者人为设置托管。
临时人工服务:会话移出AI托管后,从最后一条聊天时间开始计算,达到设置的AI临时接管失效时长没有产生新的聊天,客户会从人工服务中释放出来,客户再来消息就会进入AI托管规则的判断,符合AI托管规则,就会再次进入AI托管。
AI临时接管失效时长设置路径:后勤--->商家资料--->修改--->AI临时接管失效时长
设置临时接管失效时长.png
修改于 2026-03-24 09:27:22
上一页
AI托管使用说明
下一页
发语音功能使用说明
Built with